首页
产品中心
应用行业
新闻中心
招贤纳士
关于星空游戏
资源中心
搜索
产品中心

为您提供企业级互联芯片解决方案

INTL3306

2路双向13C/12C电平转换芯片


适用于混合模式I2C应用中SDA和SCL线路双向转换器

兼容标准模式、快速模式I2C与SMBus

适应标准模式和快速模式I2C器件和多个控制器

与I3C兼容(支持12.5MHz)

工作温度:-40℃~125℃

封装:SOT23-8

产品资料下载
产品详情

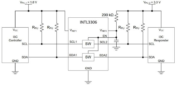
INTL3306是一款采用使能(EN)输入的双路双向电压电平转换器,与I2C、SMBus和I3C兼容,可在0.9V至3.3V(VREF1)和1.8V至5.5V(VREF2)的范围内工作,并可以在0.9V到5V之间实现双向电压转换而无须使用方向引脚。


INTL3306框图.png


应用框图

产品应用

服务器

路由器

个人计算机

工业自动化

Copyright © 2019-2025 成都星空游戏微电子科技股份有限公司 版权所有 备案编号: 蜀ICP备2022009451号 川公网安备 51019002004893号

登录
注册
重设密码